招生简章

活动之一:2025年山地科学优秀大学生夏令营招生通知

发布时间:2025-05-13
字号:【

????中国科学院、水利部成都山地灾害与环境研究所(以下简称成都山地所)成立于1966年,是我国唯一以山地为专门研究对象的国家级科研机构和高级专业人才培养基地。建所50多年来,围绕认知山地科学规律,服务国家持续发展的战略使命,针对山地灾害防灾减灾、山区生态环境恢复和山区可持续发展等重大基础性和前瞻性问题上开展长期系统的科研工作,取得系列重大科技成果,对保障国家山区的安全建设与可持续发展做出了重要贡献。?

????成都山地所拥有山地自然灾害与工程安全重点实验室、中国科学院山地灾害与地表过程重点实验室、中国科学院山地表生过程与生态调控重点实验室、山区发展研究中心、数字山地与遥感应用中心5个研究学科单元,设有四川省山区减灾工程技术研究中心、公共技术中心2个关键支撑平台,建立了以中国科学院东川泥石流观测研究站、中国科学院贡嘎山高山生态系统观测试验站、中国科学院盐亭紫色土农业生态试验站等3个国家重点野外台站和其他6个院所级台站构成的长江上游-西藏高原环境灾害与生态安全观测平台,建有山地自然灾害与工程安全重点实验室(中国科学院),共建国家工程实验室1个,共建国家测绘局工程技术中心1个,建有1个480m2的科技展馆。

????成都山地所有研究员及正高级工程技术人员66人,副研究员及高级工程技术人员79人,中国科学院院士1人、国家杰青2人、国家优青3人、“新世纪百千万人才工程”国家级人选1人、国家人才计划入选者5人、全国“求是杰出青年成果转化奖”获得者1人;院杰出科技成就奖团队1个,院青促会优秀会员3人、院人才计划入选者13人,院关键技术类人才7人;省人才计划入选者15人,省学术和技术带头人6人,另有政府特贴专家、有突出贡献优秀专家等荣誉称号获得者9人,导师114人,博士导师58人,硕士导师56人。

????中国科学院成都山地所研究生教育工作受中国科学院大学领导,学位由中国科学院大学授予,2013年开始招收国际学生,目前已拥有自然地理学、人文地理学、地图学与地理信息系统、岩土工程、生态学、土壤学6个博士点,自然地理学、人文地理学、地图学与地理信息系统、岩土工程、生态学、土壤学、土木水利(专业型)、资源与环境(专业型)8个硕士点,形成山地学科特色鲜明,包含理学、工学、农学三大学科门类的、学术型与专业型兼备而完整的研究生学科培养体系。自然地理学为四川省和中国科学院重点学科,所有专业学科均为教育部第四轮学科评估A类学科。?

????一、报名时间

???523-623? ?

  二、夏令营时间和形式??

本年度夏令营714-718日进行,采取线下方式进行

 ??三、招募营员人数及对象??? ?

?(一)预计招募60名营员。?

?(二)招募对象为有意报考我所的,全国各大高校地理学、生态学、环境科学、农业资源与环境、土木工程、地质工程和水利工程等相关学科领域的优秀大三学生(即2026届毕业生)参加,要求目前已出的成绩排名需要在本专业30%以内,已通过大学英语四级,对可能具备推免资格的学生优先接收。???? ?

?(三)营员由我所博士、硕士导师推荐,一般每个导师可以推荐不超过3个营员:

?导师简介与联系方式见http://www.imde.cas.cn/yjsjy_118080/dsjs_2015/???

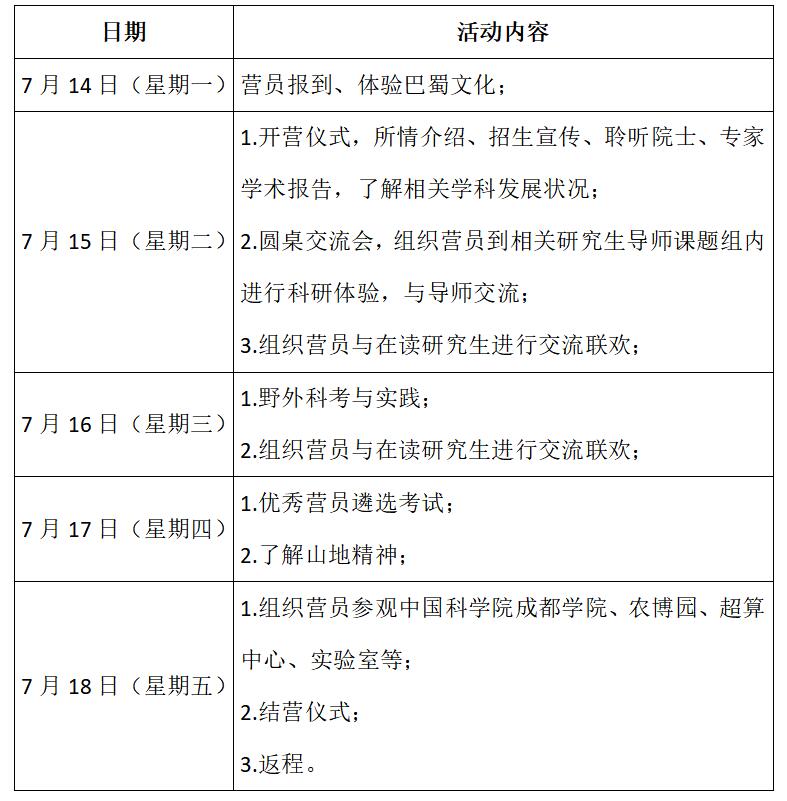
?四、日程安排?

特别说明:参加夏令营的学生必须严格遵守相关规定,按照活动安排统一行动,严禁擅自离队、私自活动,活动结束后应及时返程。

  ?五、申请程序??? ?

 ??(一)?申请人需在623日前登录中国科学院大学科教协同育人行动计划网进行网上报名(网址http://zxsq.ucas.ac.cn/login/index/sc)。 ?

 ??(二)同时加入夏令营交流QQ群:1033698520动态咨询与交流,加群时验证密码为:imhe,加群后请将自己的群名片改成姓名+学校,便于我们通知@到具体的同学相关动态。? ?

 ???(三)参加夏令营必须获得我所导师推荐,本人需要填写完成:

  ?1.2026年山地科学优秀大学生夏令营推荐表》将表格(格式见附件1?;

2.?阅读拟报考我所导师(请求推荐的导师)的文献1-2篇填写完成交流报告(格式见附件2?;

???3. 将附件1、附件2及个人简历,发送至我所博士(意向直博的营员)、硕士拟报考的导师邮箱;

???导师联系方式、个人情况介绍可查看http://www.imde.cas.cn/yjsjy_118080/dsjs_2015/;

????每位导师可以推荐1-3名营员,注意博导也可以推荐。我所导师根据报名情况,填写推荐营员的《2025年山地科学优秀大学生夏令营推荐表》中推荐意见,发送至研究生部邮箱:zjw@imde.ac.cn。研究生部在QQ群中动态通知相关营员入选情况,最终我们结合营员本人意向、导师推荐意见,确定营员名单;?

??4.通过审核的申请人报到时需向我所研究生部提供下列材料纸质版:

 ?。?/span>12025年成都山地灾害与环境研究所夏令营申请表(报名系统生成后打?。?;?? ?

 ?。?/span>2)大学本科前三年所修课程成绩单复印件 (需加盖学院级教务处公章);?? ?

 ??(3)获奖证书复印件;?? ?

 ??(4)英语水平证明(如国家英语四、六级考试成绩、或TOEFL成绩、或GRE成绩等复印件);??

  (5)其他证明材料(如已发表论文的复印件、奖状复印件、各类证书等);?? ?

 ??(61寸照片(蓝底)一张。??? ?

  (注:以上资料请按顺序整理,并用文件袋装好)??

 ? 5.对于通过导师推荐的营员,我们将集中通过QQ群、邮件等方式及时通知?

 ???6.夏令营活动中我们将打卡考勤。?

??六、夏令营资助

??线下参加夏令营的营员,夏令营将为营员免费提供夏令营期间的食宿以及外地学员单程路费(路费凭车票报销,火车旅程在8小时内,最高不超过火车硬座票价;火车旅程超过8小时,最高不超过火车硬卧票价,提前到达或延迟离开期间的食宿费用需要自行承担。)?

  ??七、营员政策?

??????1.可申请来我所实习1-2周、完成毕业论文设计等机会(详见“走近科研导师,筑梦山地科学”系列活动二通知)

  ??2.夏令营考勤满,颁发营员证书。?

  ??活动微信介绍见:?

?

附件: