科研进展

成都山地所采用树轮地貌学方法重建雅下冰水泥石流活动史并辨识关键气候影响因子

发布时间:2025-12-29
字号:【

????雅鲁藏布下游受印度洋季风控制,气候垂直梯度大,现代冰川大量发育,寒冻风化、侵蚀作用强烈,在全球升温的影响下,近年来多次暴发冰水泥石流,严重威胁当地水电开发与居民安全。然而,该区缺乏泥石流长期观测资料,泥石流频率-规模与气候变化的关系不明。针对这一关键科学问题,中国科学院、水利部成都山地灾害与环境研究所胡凯衡研究员团队采用树轮地貌学方法,揭示了百年尺度气候变化与冰水泥石流活动的关系。

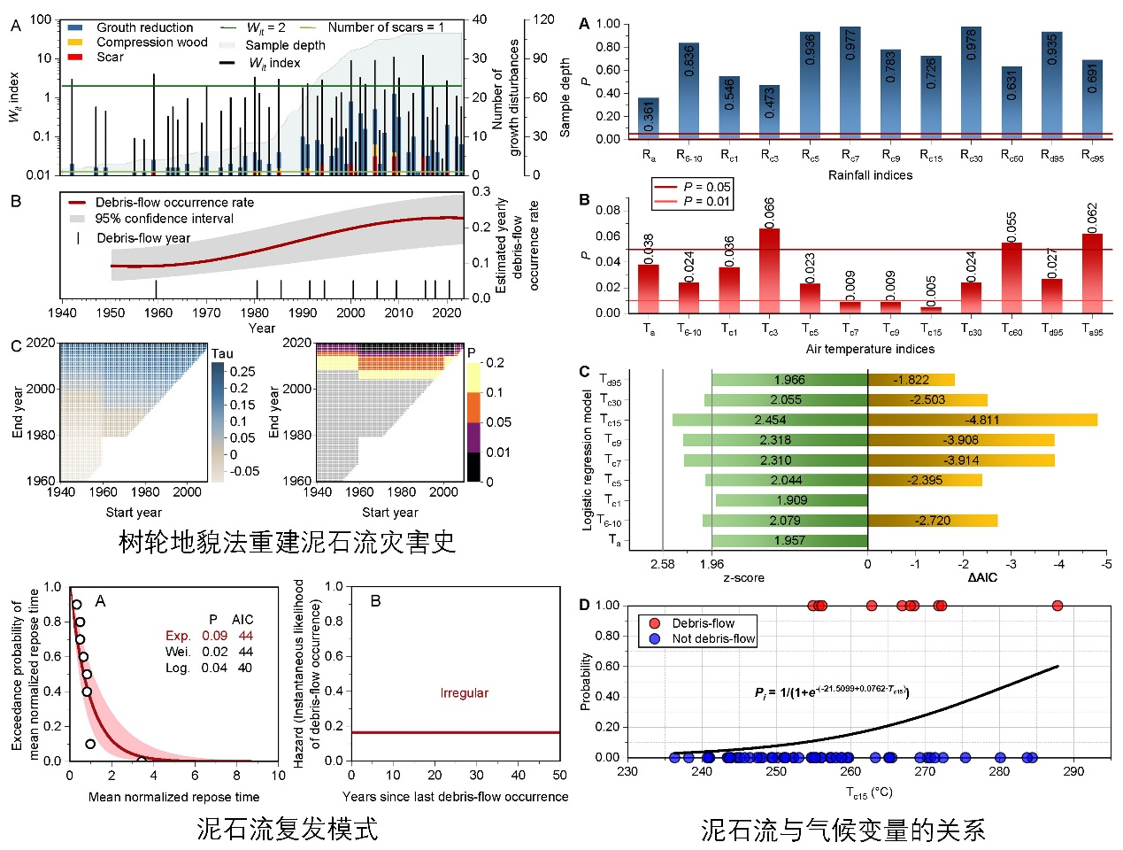
????团队以雅江下游典型冰川沟(雪卡沟)为对象,综合树轮地貌学、多源遥感、高精度地形测量及气象统计等方法,采集并分析了110棵泥石流扰动木和32棵标准木的年轮,识别出1940年至今的11次泥石流事件,重建了冰水泥石流活动史。进一步分析发现:泥石流规模虽呈减小趋势,但发生频率从1950年代的每年0.09次显著上升至当前的0.23次。其高频活动在下游沟道和堆积扇造成持续侵蚀与沉积;该沟泥石流属于径流触发型,6-10月最大15日累积正积温与其形成存在强关联性;泥石流复发的间隔时间表现为随机模式,表明其发生主要取决于触发条件而非先前泥石流事件,这与充足的物源供给密切相关。

????该研究首次在雅鲁藏布大峡谷区域建立了可靠的百年尺度泥石流活动序列,凸显了气候变暖加剧泥石流风险,为泥石流输沙的河流地貌效应研究以及气候敏感区泥石流防治提供了科学依据。研究成果发表在美国地质学会会刊Geological Society of America Bulletin上。

????该研究得到第二次青藏高原综合科学考察专题“重大泥石流灾害及风险”(2019QZ KK0902)、西藏自治区重点研发计划(XZ202301ZY0039G)及国家自然科学基金项目(42305178)联合资助。

????链接

雅鲁藏布江下游雪卡沟泥石流活动史及其与气候因子的关系

附件: